甬金股份截至12.17公司及控股子公司对外担保余额约21.27亿

12/19/2024 00:49:03

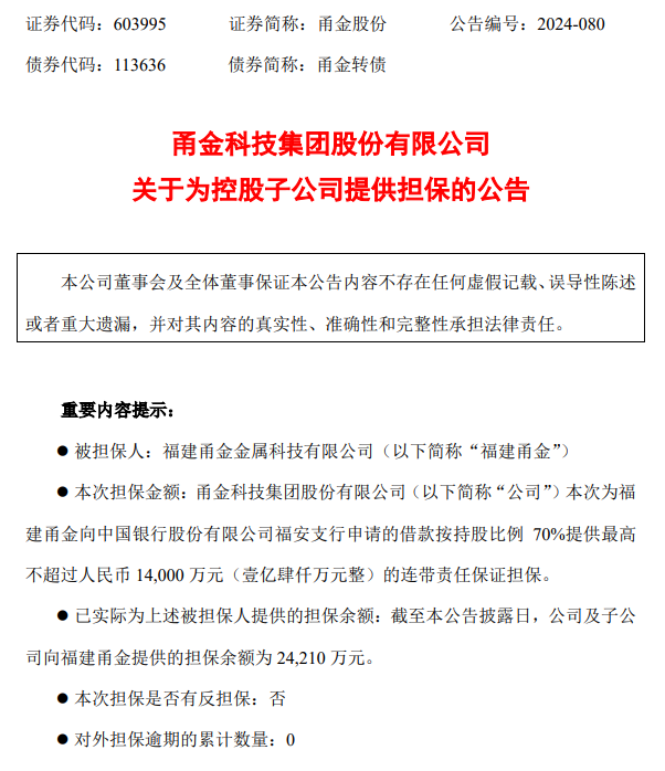
2024年12月17日,据《甬金科技集团股份有限公司关于为控股子公司提供担保的公告 》称,“截至公告披露日,公司及控股子公司的对外担保余额212,668.73万元,占公司最近一期经审计净资产的34.44%;公司对控股子公司提供的担保余额205,280.73万元,占公司最近一期经审计净资产的33.25%。”

(来源:《甬金科技集团股份有限公司关于为控股子公司提供担保的公告 》)

声明:

以上内容转载自51不锈钢网,如有侵权请告知删除。


联系我们
地址:浙江省丽水市龙泉市塔石街道金岗大道9号 手机:13676400196(张)15858010636(吴) 传真:0578-7336668 网址:
扫一扫关注我们